Company Organization and Facilities
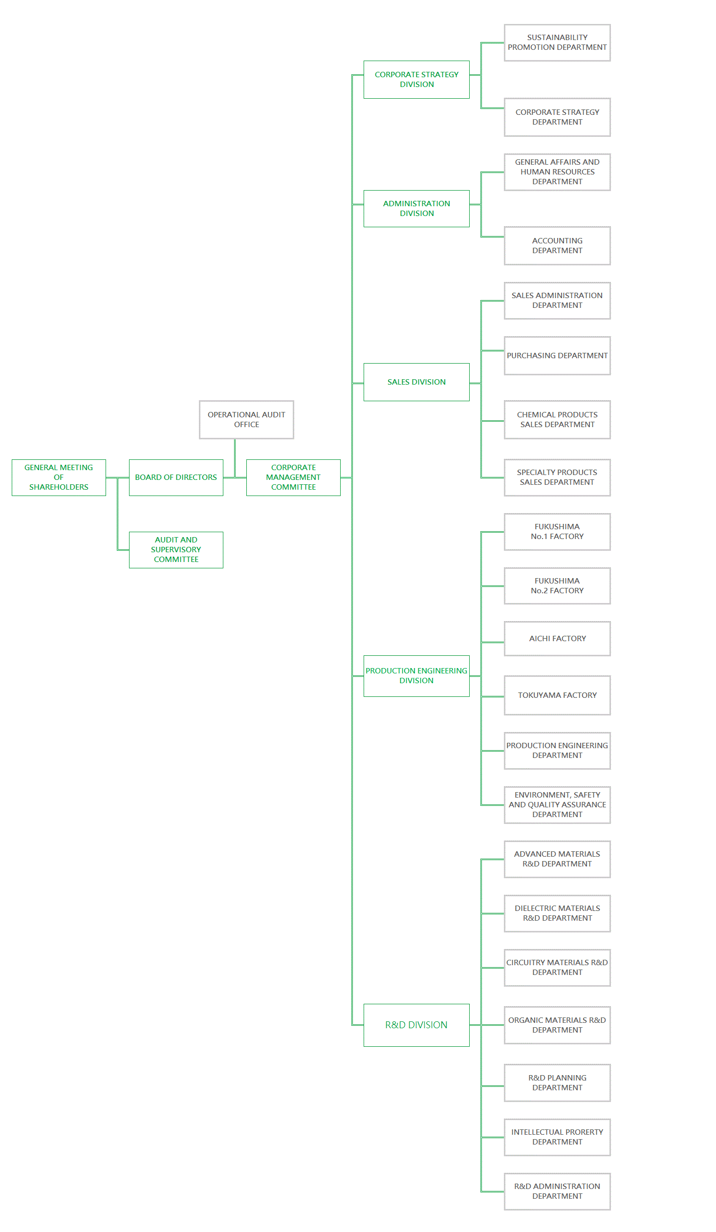
Company Organization Chart

Locations
Fukushima No.1 Factory

Major Products
Electronic ceramic materials, battery materials, circuit materials, high-purity barium carbonate, barium sulfate
ISO9001-2015 JSAQ291/ISO14001-2015 JQA-EM7566
2-25,Matsuki-cho,Koriyama-shi,Fukushima, 963-8812,Japan
Tel: +81-24-944-1160
Fukushima No.2 Factory

Major Products
Organic phosphorus compounds, active ingredient of agrochemicals, Hishicolin®, high-purity phosphine gas, high-purity red phosphorus, hypophosphite soda
ISO9001-2015 JSAQ291/ISO14001-2015 JCQA-E-0236
3,Tennomae,Miharu-cho,Tamura-gun,Fukushima, 963-7741,Japan
Tel: +81-247-62-3141
Aichi Factory

Major Products
Phosphoric acid, phosphoric anhydride, polyphosphoric acid, high-purity metaphosphate, phosphate salts for food additives, lithium salts, permanganate salts, potassium silicate
ISO9001-2015 JSAQ291/ISO14001-2015 E1456/FSSC22000 0067499(Phosphoric acid for food additive only)/Halal Certification No.257-TSRI/18(Phosphoric Acid,Phosphates)
1-17-1,Taketoyo-cho,Chita-gun,Aichi,470-2513, Japan
Tel: +81-569-72-2511





